
STA702
Duke University
Model \[\begin{align*} Y_i \mid \beta, \phi & \overset{ ind}{\sim} \textsf{N}(x_i^T\beta, 1/\phi) \\ Y \mid \beta, \phi & \sim \textsf{N}(X \beta, \phi^{-1} I_n) \\ \beta & \sim \textsf{N}(b_0, \Phi_0^{-1}) \\ \phi & \sim \textsf{Gamma}(v_0/2, s_0/2) \end{align*}\]
\(x_i\) is a \(p \times 1\) vector of predictors and \(X\) is \(n \times p\) matrix
\(\beta\) is a \(p \times 1\) vector of coefficients
\(\Phi_0\) is a \(p \times p\) prior precision matrix
Multivariate Normal density for \(\beta\) \[\pi(\beta \mid b_0, \Phi_0) = \frac{|\Phi_0|^{1/2}}{(2 \pi)^{p/2}}\exp\left\{- \frac{1}{2}(\beta - b_0)^T \Phi_0 (\beta - b_0) \right\}\]
\[\begin{align*} \beta & \mid \phi, y_1, \ldots, y_n \sim \textsf{N}(b_n, \Phi_n^{-1}) \\ b_n & = (\Phi_0 + \phi X^TX)^{-1}(\Phi_0 b_0 + \phi X^TX \hat{\beta})\\ \Phi_n & = \Phi_0 + \phi X^TX \end{align*}\]
\[\phi \mid \beta, y_1, \ldots, y_n \sim \textsf{Gamma}\left(\frac{v_0 + n}{2}, \frac{s_0 + \sum_i(y_i - x^T_i \beta)^2}{2}\right)\]
Non-Informative \(\Phi_0 \to 0\)
Formal Posterior given \(\phi\) \[\beta \mid \phi, y_1, \ldots, y_n \sim \textsf{N}(\hat{\beta}, \phi^{-1} (X^TX)^{-1})\]
needs \(X^TX\) to be full rank for distribution to be unique!
\[Y_i \mid \beta \sim \textsf{Ber}(p(x_i^T \beta))\] where \(\Pr(Y_i = 1 \mid \beta) = p(x_i^T \beta))\) and linear predictor \(x_i^T\beta = \lambda_i\)
link function for binary regression is any 1-1 function \(g\) that will map \((0,1) \to \mathbb{R}\), i.e. \(g(p(\lambda)) = \lambda\)
logistic regression uses the logit link
\[\log\left(\frac{p(\lambda_i)}{1 - p(\lambda_i) }\right) = x_i^T \beta = \lambda_i\]
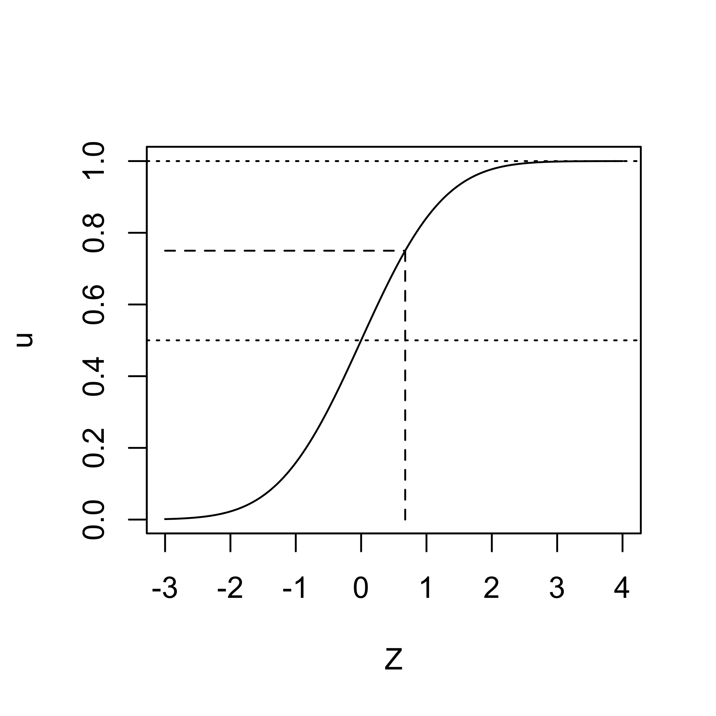
probit link \[p(x_i^T \beta) = \Phi(x_i^T \beta)\]
\(\Phi()\) is the Normal cdf
Likelihood: \[\cal{L}(\beta) \propto \prod_{i = 1}^n \Phi(x_i^T \beta)^{y_i} (1 - \Phi(x^T_i \beta))^{1 - y_i}\]
prior \(\beta \sim \textsf{N}_p(b_0, \Phi_0)\)
posterior \(\pi(\beta) \propto \pi(\beta) \cal{L}(\beta)\)
How to approximate the posterior?
asymptotic Normal approximation
MH with Independence chain or adaptive Metropolis
stan (Hamiltonian Monte Carlo)
Gibbs ?
seemingly no, but there is a trick!
Consider an augmented posterior \[\pi(\beta, Z \mid y) \propto \pi(\beta) \pi(Z \mid \beta) \pi(y \mid Z, \beta)\]
IF we choose \(\pi(Z \mid \beta)\) and \(\pi(y \mid Z, \beta)\) carefully, we can carry out Gibbs and get samples of \(\pi(\beta \mid y)\) !
desired marginal of joint augmented posterior \[\pi(\beta \mid y) = \int_{\cal{Z}} \pi(\beta, z \mid y) \, dz\]
We have to choose latent prior and sampling model such that \[p(y \mid \beta) = \int_{\cal{Z}} \pi(z \mid \beta) \pi(y \mid \beta, z) \, dz\]
complete data likelihood \(\pi(z \mid \beta) \pi(y \mid \beta, z)\)
Set
\(y_i = 1_{(Z_i > 0)}\) i.e. ( \(y_i = 1\) if \(Z_i > 0\) )
\(y_i = 1_{(Z_i < 0)}\) i.e. ( \(y_i = 0\) if \(Z_i < 0\) )
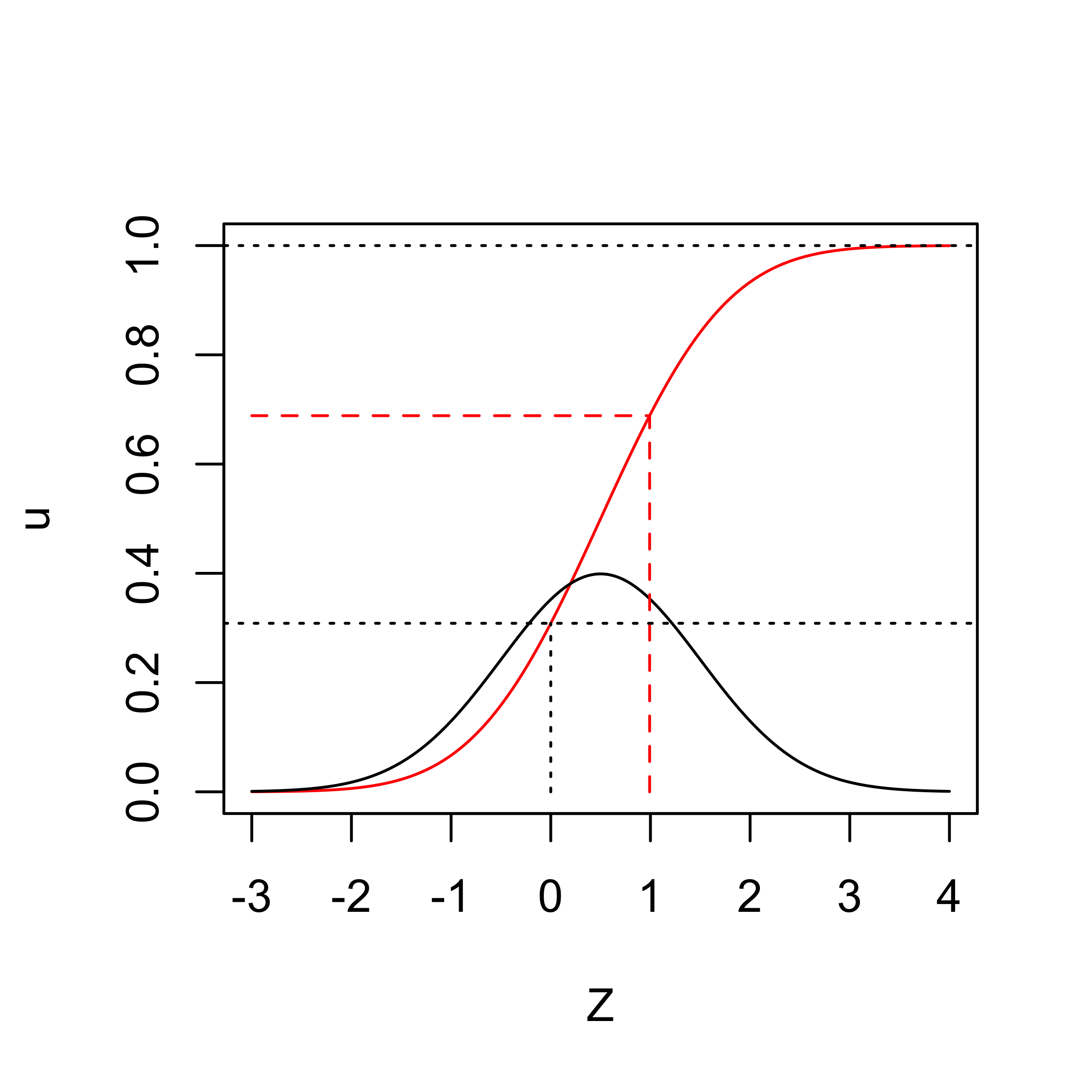
\(Z_i = x_i^T \beta + \epsilon_i \qquad \epsilon_i \overset{iid}{\sim} \textsf{N(0,1)}\)
Relationship to probit model: \[\begin{align*}\Pr(y = 1 \mid \beta) & = P(Z_i > 0 \mid \beta) \\ & = P(Z_i - x_i^T \beta > -x^T\beta) \\ & = P(\epsilon_i > -x^T\beta) \\ & = 1 - \Phi(-x^T_i \beta) \\ & = \Phi(x^T_i \beta) \end{align*}\]
two block Gibbs sampler \(\theta_{[1]} = \beta\) and \(\theta_{[2]} = (Z_1, \ldots, Z_n)^T\) \[\begin{align*}\pi(& Z_1, \ldots, Z_n, \, \beta \mid y) \propto \\ & \textsf{N}(\beta; b_0, \phi_0) \left\{\prod_{i=1}^n \textsf{N}(Z_i; x_i^T\beta, 1)\right\} \left\{ \prod_{i=1}^n y_i 1_{(Z_i > 0)} + (1 - y_i)1_{(Z_i < 0)}\right\} \end{align*}\]
full conditional for \(\beta\) given \(Z_i\)’s based on Normal-Normal regression \[\beta \mid Z_1, \ldots, Z_n, y_1, \ldots, y_n \sim \textsf{N}(b_n, \Phi_n)\]
Full conditional for latent \(Z_i\) (product of independent dist’s) \[\begin{align*} \pi(Z_i \mid \beta, Z_{[-i]}, y_1, \ldots, y_n) & \propto \textsf{N}(Z_i; x_i^T \beta, 1)1_{(Z_i > 0)} \text{ if } y_1 = 1 \\ \pi(Z_i \mid \beta, Z_{[-i]}, y_1, \ldots, y_n) & \propto \textsf{N}(Z_i; x_i^T \beta, 1)1_{(Z_i < 0) }\text{ if } y_1 = 0 \\ \end{align*}\]
Use inverse cdf method for cdf \(F\)
If \(U\sim U(0,1)\) set \(X = F^{-1}(U)\)
if \(X \in (a, b)\), Draw \(X \sim U(F(a),F(b))\) and set \(X = F^{-1}(u)\)

sample from independent truncated normal distributions for full conditional for \(Z_i\)
if \(Y_i = 1\) then \(Z_i \sim \textsf{Normal}(x_i^T\beta, 1) I(0, \infty)\)
standard truncated normal \(\tilde{Z} = Z_i - x_i^T \beta \in (-x_i^T \beta, \infty)\)
Generate \(U \sim \textsf{Uniform}(\Phi(-x_i^T\beta), \Phi(\infty))\)
Set \(\tilde{z} = \Phi^{-1}(U)\) (Standard truncated normal)
Shift \(Z_i = x_i^T \beta + \tilde{z}\)

DA is a broader than a computational trick allowing Gibbs sampling
random effects or latent variable modeling i.e we introduce latent variables to simplify dependence structure modelling
Modeling heavy tailed distributions for priors or errors in robust regression as mixtures of normals
outliers
variable selection
missing data
Next class:
Comments on Gibbs
Why don’t we treat each individual \(\theta_j\) as a separate block?
Gibbs always accepts, but can mix slowly if parameters in different blocks are highly correlated!
Use block sizes in Gibbs that are as big as possible to improve mixing (proven faster convergence)
Collapse the sampler by integrating out as many parameters as possible (as long as resulting sampler has good mixing)
can use Gibbs steps and (adaptive) Metropolis Hastings steps together
latent variables may allow Gibbs steps, but not always better compared to MH!