Basics of Bayesian Statistics

STA 702: Lecture 1

Merlise Clyde

Duke University

Ingredients

  1. Prior Distribution \(\pi(\theta)\) for unknown \(\theta\)

  2. Likelihood Function \({\cal{L}}(\theta \mid y ) \propto p(y \mid \theta)\) (sampling model)

  3. Posterior Distribution \[\pi(\theta | y) = \frac{\pi(\theta)p(y \mid \theta)}{\int_{\Theta}\pi({\theta})p(y\mid {\theta}) \textrm{d}{\theta}} = \frac{\pi(\theta)p(y\mid\theta)}{p(y)}\]

  4. Loss Function Depends on what you want to report; estimate of \(\theta\), predict future \(Y_{n+1}\), etc

Posterior Depends on Likelihoods

  • Likelihood function is defined up to a consant \[c \, {\cal{L}}(\theta \mid Y) = p(y \mid \theta) \]

  • Bayes’ Rule \[\pi(\theta | y) = \frac{\pi(\theta)p(y \mid \theta)}{\int_{\Theta}\pi({\theta})p(y\mid {\theta}) \textrm{d}{\theta}} = \frac{\pi(\theta)c {\cal{L}}(\theta \mid y)}{\int_{\Theta}\pi({\theta})c{\cal{L}}(\theta \mid y) \textrm{d}{\theta}} = \frac{\pi(\theta){\cal{L}}(\theta \mid y)}{m(y)}\]

  • \(m(y)\) is proportional to the marginal distribution of data
    \[m(y) = \int_{\Theta}\pi({\theta}){\cal{L}}(\theta \mid y) \textrm{d}{\theta}\]

  • marginal likelihood of this model or “evidence”

Note: the marginal likelihood and maximized likelihood are very different!

Binomial Example

  • Binomial sampling \(Y \mid n, \theta \sim \textsf{Binomial}(n, \theta)\)

  • Probability Mass Function \[p(y \mid \theta) = {n \choose y} \theta^y(1-\theta)^{n-y}\]

  • Likelihood \(\cal{L}(\theta ) = \theta^y(1-\theta)^{n-y}\)

  • MLE \(\hat{\theta}\) of Binomial is \(\bar{y} = y/n\) proportion of successes

  • Recall Derivation!

Marginal Likelihood

\[m(y) = \int_\Theta \cal{L}(\theta) \pi(\theta) \textrm{d}\theta= \int_\Theta \theta^y(1-\theta)^{n-y} \pi(\theta) \textrm{d}\theta\]

“Averaging” of likelihood over prior \(\pi(\theta) = 1\)

Binomial Example

  • Prior \(\theta \sim \textsf{U}(0,1)\) or \(\pi(\theta) = 1, \quad \textrm{for } \theta \in (0,1)\)

  • Marginal \(m(y) = \int_0^1 \theta^y(1-\theta)^{n-y}\, 1 \,\textrm{d}\theta\)

  • Special function known as the beta function - see Rudin \[{B}(a, b) = \int_0^1 \theta^{a - 1}(1-\theta)^{b - 1} \,\textrm{d}\theta \]

  • Posterior Distribution \[\pi(\theta \mid y ) = \frac{ \theta^{(y+1)-1} (1-\theta)^{(n - y +1) -1}}{B(y + 1,n - y + 1)}\]

\[\theta \mid y \sim \textsf{Beta}(y + 1, n - y + 1) \]

Beta Prior Distributions

\(\textsf{Beta}(a, b)\) is a probability density function (pdf) on (0,1),

\[\pi(\theta) = \frac{1}{B(a,b)} \theta^{a-1} (1-\theta)^{b -1}\]

  • Use the kernel trick to find the posterior \[\pi(\theta \mid y) \propto \cal{L}(\theta \mid y) \pi(\theta)\]

  • Write down likelihood and prior (ignore constants wrt \(\theta\))

  • Recognize kernel of density

  • Figure out normalizing constant/distribution

Try it!

Prior to Posterior Updating Binomial Data

  • Prior \(\textsf{Beta}(a, b)\)

  • Posterior \(\textsf{Beta}(a + y, b + n - y)\)

  • Conjugate prior & posterior distribution are in the same family of distributions, (Beta)

  • Simple updating of information from the prior to posterior

    • \(a + b\) “prior sample size” (number of trials in a hypothetical experiment)

    • \(a\) “number of successes”

    • \(b\) “number of failures”

  • prior elicitation (process of choosing the prior hyperparamters) based on historic or imaginary data

Summaries & Properties

  • For \(\theta \sim \textsf{Beta}(a,b)\) let \(a + b = n_0\) “prior sample size”

  • Prior mean \[\textsf{E}[\theta] = \frac{a}{a+b} \equiv \theta_0 \]

  • Posterior mean \[\textsf{E}[\theta \mid y ] = \frac{a + y }{a+b +n} \equiv \tilde{\theta} \]

  • Rewrite with MLE \(\hat{\theta} = \bar{y} = \frac{y}{n}\) and prior mean \[\textsf{E}[\theta \mid y ] = \frac{a + y }{a+b +n} = \frac{n_0}{n_0 + n} \theta_0 + \frac{n}{n_0 + n} \hat{\theta}\]

  • Weighted average of prior mean and MLE where weight for \(\theta_0 \propto n_0\) and weight for \(\hat{\theta} \propto n\)

Properties

  • Posterior mean \[\tilde{\theta} = \frac{n_0}{n_0 + n} \theta_0 + \frac{n}{n_0 + n} \hat{\theta}\]

  • in finite samples we get shrinkage: posterior mean pulls the MLE toward the prior mean; amount depends on prior sample size \(n_0\) and data sample size \(n\)

  • regularization effect to reduce Mean Squared Error for estimation with small sample sizes and noisy data

    • introduces some bias (in the frequentist sense) due to prior mean \(\theta_0\)

    • reduces variance (bias-variance trade-off)

  • helpful in the Binomial case, when sample size is small or \(\theta_{\text{true}} \approx 0\) (rare events) and \(\hat{\theta} = 0\) (inbalanced categorical data)

  • as we get more information from the data \(n \to \infty\) we have \(\tilde{\theta} \to \hat{\theta}\) and consistency ! As \(n \to \infty, \textsf{E}[\tilde{\theta}] \to \theta_{\text{true}}\)

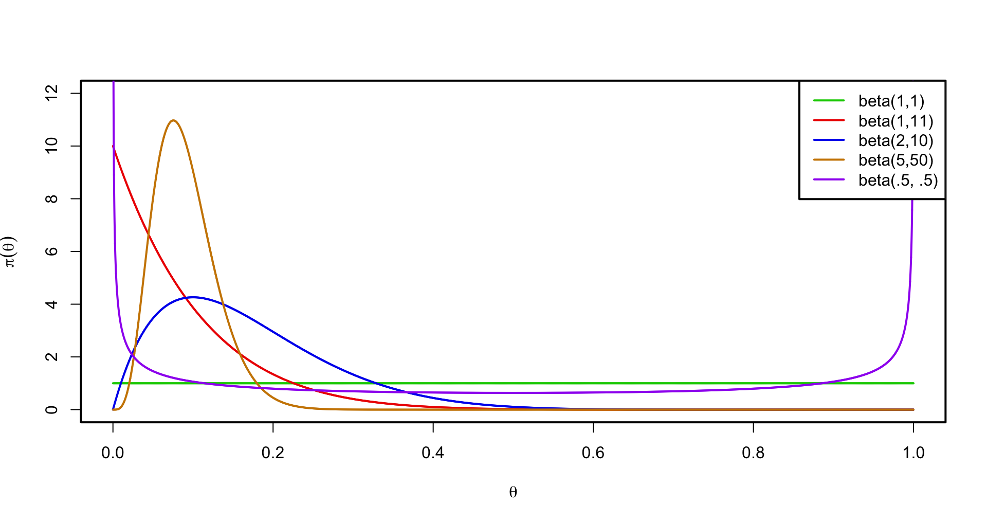
Some possible prior densities

Prior Choice

  • Is the uniform prior \(\textsf{Beta}(1,1)\) non-informative?

    • No- if \(y = 0\) (or \(n\)) sparse/rare events saying that we have a prior “historical” sample with 1 success and 1 failure ( \(a = 1\) and \(b = 1\) ) can be very informative
  • What about a uniform prior on the log odds? \(\eta \equiv \log\left( \frac{\theta} {1 - \theta} \right)\)? \[\pi(\eta) \propto 1, \qquad \eta \in \mathbb{R}\]

    • Is this a proper prior distribution?

    • what would be induced measure for \(\theta\)?

    • Find Jacobian (exercise!) \[\pi(\theta) \propto \theta^{-1} (1 - \theta)^{-1}, \qquad \theta \in (0,1)\]

    • limiting case of a Beta \(a \to 0\) and \(b \to 0\) (Haldane’s prior)

Formal Bayes

  • use of improper prior and turn the Bayesian crank

  • calculate \(m(y)\) and renormalize likelihood times “improper prior” if \(m(y)\) is finite

  • formal posterior is \(\textsf{Beta}(y, n-y)\) and reasonable only if \(y \neq 0\) or \(y \neq n\) as \(B(0, -)\) and \(B(-, 0)\) (normalizing constant) are undefined!

  • no shrinkage \(\textsf{E}[\theta \mid y] = \frac{y}{n} = \tilde{\theta} = \hat{\theta}\)

Invariance

  • Jeffreys argues that priors should be invariant to transformations to be non-informative. . . . i.e. if we reparameterize with \(\theta = h(\rho)\) then the rule should be that \[\pi_\theta(\theta) = \left|\frac{ d \rho} {d \theta}\right| \pi_\rho(h^{-1}(\theta))\]

  • Jefferys’ rule is to pick \(\pi(\rho) \propto (I(\rho))^{1/2}\)

  • Expected Fisher Information for \(\rho\) \[ I(\rho) = - \textsf{E} \left[ \frac {d^2 \log ({\cal{L}}(\rho))} {d^2 \rho} \right]\]

  • For the Binomial example \(\pi(\theta) \propto \theta^{-1/2} (1 - \theta)^{-1/2}\)

  • Thus Jefferys’ prior is a \(\textsf{Beta}(1/2, 1/2)\)

Why ?

Chain Rule!

  • Find Jefferys’ prior for \(\theta\) where \(Y \sim \textsf{Ber}(\theta)\)

  • Find information matrix \(I(\rho)\) for \(\rho = \rho(\theta)\) from \(I(\theta)\)

  • Show that the prior satisfies the invariance property!

  • Find Jeffreys’ prior for \(\rho = \log(\frac{\theta}{1 - \theta})\)